Hello, when I converted to hef, I encountered the following error. The error content and onnx structure are as follows:
error:
[info] Starting Hailo allocation and compilation flow
[error] Mapping Failed (Timeout, allocation time: 3h 18m 4s)
No successful assignment for: precision_change0, reduce_mean1_layer_normalization1, resize1_layer_normalization1, ew_sub_all_layer_normalization1, equalization_source_layer_normalization1, precision_split_layer_normalization1, shortcut1_low_layer_normalization1, sh_from_shortcut1_low_layer_normalization1_to_ew_mult_low_high_layer_normalization1_square_low_layer_normaliza, square_low_layer_normalization1, precision_change_low_layer_normalization1, shortcut2_high_layer_normalization1, sh_from_shortcut2_high_layer_normalization1_to_ew_mult_low_high_layer_normalization1_square_high_layer_normali, ew_mult_low_high_layer_normalization1, precision_change_low_high_layer_normalization1, square_high_layer_normalization1, precision_change_high_layer_normalization1, concat_layer_layer_normalization1, normalization_nudge_layer_normalization1, resize2_layer_normalization1, ew_mult_high_var_layer_normalization1, ew_mult_low_var_layer_normalization1, ew_add_out_layer_normalization1, equalization_consumer_out_layer_normalization1, precision_change26, conv1, conv2, conv3, resize1_layer_normalization2, ew_sub_all_layer_normalization2, equalization_source_layer_normalization2, precision_split_layer_normalization2, precision_change_low_layer_normalization2, ew_mult_low_high_layer_normalization2, precision_change_low_high_layer_normalization2, precision_change_high_layer_normalization2, concat_layer_layer_normalization2, normalization_nudge_layer_normalization2, ew_mult_high_var_layer_normalization2, ew_mult_low_var_layer_normalization2, ew_add_out_layer_normalization2, equalization_consumer_out_layer_normalization2, conv4, resize1_layer_normalization6, ew_sub_all_layer_normalization6, equalization_source_layer_normalization6, precision_split_layer_normalization6, precision_change_low_layer_normalization6, ew_mult_low_high_layer_normalization6, precision_change_low_high_layer_normalization6, precision_change_high_layer_normalization6, concat_layer_layer_normalization6, normalization_nudge_layer_normalization6, ew_mult_high_var_layer_normalization6, ew_mult_low_var_layer_normalization6, ew_add_out_layer_normalization6, equalization_consumer_out_layer_normalization6, conv12, resize1_layer_normalization8, ew_sub_all_layer_normalization8, equalization_source_layer_normalization8, precision_split_layer_normalization8, precision_change_low_layer_normalization8, ew_mult_low_high_layer_normalization8, precision_change_low_high_layer_normalization8, precision_change_high_layer_normalization8, concat_layer_layer_normalization8, normalization_nudge_layer_normalization8, ew_mult_high_var_layer_normalization8, ew_mult_low_var_layer_normalization8, ew_add_out_layer_normalization8, equalization_consumer_out_layer_normalization8, ew_add2, conv7, resize1_layer_normalization4, ew_sub_all_layer_normalization4, equalization_source_layer_normalization4, precision_split_layer_normalization4, precision_change_low_layer_normalization4, ew_mult_low_high_layer_normalization4, precision_change_low_high_layer_normalization4, precision_change_high_layer_normalization4, concat_layer_layer_normalization4, normalization_nudge_layer_normalization4, ew_mult_high_var_layer_normalization4, ew_mult_low_var_layer_normalization4, ew_add_out_layer_normalization4, equalization_consumer_out_layer_normalization4, conv10, resize1_layer_normalization7, ew_sub_all_layer_normalization7, equalization_source_layer_normalization7, precision_split_layer_normalization7, precision_change_low_layer_normalization7, ew_mult_low_high_layer_normalization7, precision_change_low_high_layer_normalization7, precision_change_high_layer_normalization7, concat_layer_layer_normalization7, normalization_nudge_layer_normalization7, ew_mult_high_var_layer_normalization7, ew_mult_low_var_layer_normalization7, ew_add_out_layer_normalization7, equalization_consumer_out_layer_normalization7, conv6, resize1_layer_normalization3, ew_sub_all_layer_normalization3, equalization_source_layer_normalization3, precision_split_layer_normalization3, precision_change_low_layer_normalization3, ew_mult_low_high_layer_normalization3, precision_change_low_high_layer_normalization3, precision_change_high_layer_normalization3, concat_layer_layer_normalization3, normalization_nudge_layer_normalization3, ew_mult_high_var_layer_normalization3, ew_mult_low_var_layer_normalization3, ew_add_out_layer_normalization3, equalization_consumer_out_layer_normalization3, conv8, resize1_layer_normalization5, ew_sub_all_layer_normalization5, equalization_source_layer_normalization5, precision_split_layer_normalization5, precision_change_low_layer_normalization5, ew_mult_low_high_layer_normalization5, precision_change_low_high_layer_normalization5, precision_change_high_layer_normalization5, concat_layer_layer_normalization5, normalization_nudge_layer_normalization5, ew_mult_high_var_layer_normalization5, ew_mult_low_var_layer_normalization5, ew_add_out_layer_normalization5, equalization_consumer_out_layer_normalization5
Mapping Failed (Timeout, allocation time: 3h 18m 4s)
[error] Failed to produce compiled graph
❌ Failed to compile HEF model: Compilation failed: No successful assignment for: precision_change0, reduce_mean1_layer_normalization1, resize1_layer_normalization1, ew_sub_all_layer_normalization1, equalization_source_layer_normalization1, precision_split_layer_normalization1, shortcut1_low_layer_normalization1, sh_from_shortcut1_low_layer_normalization1_to_ew_mult_low_high_layer_normalization1_square_low_layer_normaliza, square_low_layer_normalization1, precision_change_low_layer_normalization1, shortcut2_high_layer_normalization1, sh_from_shortcut2_high_layer_normalization1_to_ew_mult_low_high_layer_normalization1_square_high_layer_normali, ew_mult_low_high_layer_normalization1, precision_change_low_high_layer_normalization1, square_high_layer_normalization1, precision_change_high_layer_normalization1, concat_layer_layer_normalization1, normalization_nudge_layer_normalization1, resize2_layer_normalization1, ew_mult_high_var_layer_normalization1, ew_mult_low_var_layer_normalization1, ew_add_out_layer_normalization1, equalization_consumer_out_layer_normalization1, precision_change26, conv1, conv2, conv3, resize1_layer_normalization2, ew_sub_all_layer_normalization2, equalization_source_layer_normalization2, precision_split_layer_normalization2, precision_change_low_layer_normalization2, ew_mult_low_high_layer_normalization2, precision_change_low_high_layer_normalization2, precision_change_high_layer_normalization2, concat_layer_layer_normalization2, normalization_nudge_layer_normalization2, ew_mult_high_var_layer_normalization2, ew_mult_low_var_layer_normalization2, ew_add_out_layer_normalization2, equalization_consumer_out_layer_normalization2, conv4, resize1_layer_normalization6, ew_sub_all_layer_normalization6, equalization_source_layer_normalization6, precision_split_layer_normalization6, precision_change_low_layer_normalization6, ew_mult_low_high_layer_normalization6, precision_change_low_high_layer_normalization6, precision_change_high_layer_normalization6, concat_layer_layer_normalization6, normalization_nudge_layer_normalization6, ew_mult_high_var_layer_normalization6, ew_mult_low_var_layer_normalization6, ew_add_out_layer_normalization6, equalization_consumer_out_layer_normalization6, conv12, resize1_layer_normalization8, ew_sub_all_layer_normalization8, equalization_source_layer_normalization8, precision_split_layer_normalization8, precision_change_low_layer_normalization8, ew_mult_low_high_layer_normalization8, precision_change_low_high_layer_normalization8, precision_change_high_layer_normalization8, concat_layer_layer_normalization8, normalization_nudge_layer_normalization8, ew_mult_high_var_layer_normalization8, ew_mult_low_var_layer_normalization8, ew_add_out_layer_normalization8, equalization_consumer_out_layer_normalization8, ew_add2, conv7, resize1_layer_normalization4, ew_sub_all_layer_normalization4, equalization_source_layer_normalization4, precision_split_layer_normalization4, precision_change_low_layer_normalization4, ew_mult_low_high_layer_normalization4, precision_change_low_high_layer_normalization4, precision_change_high_layer_normalization4, concat_layer_layer_normalization4, normalization_nudge_layer_normalization4, ew_mult_high_var_layer_normalization4, ew_mult_low_var_layer_normalization4, ew_add_out_layer_normalization4, equalization_consumer_out_layer_normalization4, conv10, resize1_layer_normalization7, ew_sub_all_layer_normalization7, equalization_source_layer_normalization7, precision_split_layer_normalization7, precision_change_low_layer_normalization7, ew_mult_low_high_layer_normalization7, precision_change_low_high_layer_normalization7, precision_change_high_layer_normalization7, concat_layer_layer_normalization7, normalization_nudge_layer_normalization7, ew_mult_high_var_layer_normalization7, ew_mult_low_var_layer_normalization7, ew_add_out_layer_normalization7, equalization_consumer_out_layer_normalization7, conv6, resize1_layer_normalization3, ew_sub_all_layer_normalization3, equalization_source_layer_normalization3, precision_split_layer_normalization3, precision_change_low_layer_normalization3, ew_mult_low_high_layer_normalization3, precision_change_low_high_layer_normalization3, precision_change_high_layer_normalization3, concat_layer_layer_normalization3, normalization_nudge_layer_normalization3, ew_mult_high_var_layer_normalization3, ew_mult_low_var_layer_normalization3, ew_add_out_layer_normalization3, equalization_consumer_out_layer_normalization3, conv8, resize1_layer_normalization5, ew_sub_all_layer_normalization5, equalization_source_layer_normalization5, precision_split_layer_normalization5, precision_change_low_layer_normalization5, ew_mult_low_high_layer_normalization5, precision_change_low_high_layer_normalization5, precision_change_high_layer_normalization5, concat_layer_layer_normalization5, normalization_nudge_layer_normalization5, ew_mult_high_var_layer_normalization5, ew_mult_low_var_layer_normalization5, ew_add_out_layer_normalization5, equalization_consumer_out_layer_normalization5
Mapping Failed (Timeout, allocation time: 3h 18m 4s)
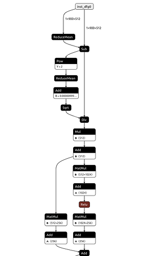
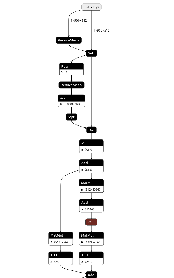
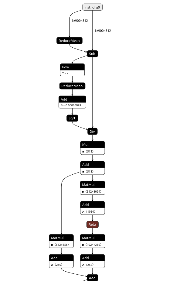
onnx:
graph torch_jit (
%inst_dfg0[FLOAT, 1x900x512]
%anchor[FLOAT, 1x900x11]
%anchor_embed[FLOAT, 1x900x256]
) initializers (
%head.layers.1.pre_norm.weight[FLOAT, 512]
%head.layers.1.pre_norm.bias[FLOAT, 512]
%head.layers.1.layers.0.0.bias[FLOAT, 1024]
%head.layers.1.layers.1.bias[FLOAT, 256]
%head.layers.1.identity_fc.bias[FLOAT, 256]
%head.layers.2.weight[FLOAT, 256]
%head.layers.2.bias[FLOAT, 256]
%head.layers.3.layers.0.bias[FLOAT, 256]
%head.layers.3.layers.2.bias[FLOAT, 256]
%head.layers.3.layers.5.bias[FLOAT, 256]
%head.layers.3.layers.7.bias[FLOAT, 256]
%head.layers.3.layers.10.bias[FLOAT, 11]
%head.layers.3.layers.11.scale[FLOAT, 11]
%head.layers.3.cls_layers.0.bias[FLOAT, 256]
%head.layers.3.cls_layers.3.bias[FLOAT, 256]
%head.layers.3.cls_layers.6.bias[FLOAT, 10]
%head.layers.3.quality_layers.0.bias[FLOAT, 256]
%head.layers.3.quality_layers.3.bias[FLOAT, 256]
%head.layers.3.quality_layers.6.bias[FLOAT, 2]
%onnx::MatMul_299[FLOAT, 512x1024]
%onnx::MatMul_300[FLOAT, 1024x256]
%onnx::MatMul_301[FLOAT, 512x256]
%onnx::MatMul_302[FLOAT, 256x256]
%onnx::MatMul_303[FLOAT, 256x256]
%onnx::MatMul_304[FLOAT, 256x256]
%onnx::MatMul_305[FLOAT, 256x256]
%onnx::MatMul_306[FLOAT, 256x11]
%onnx::MatMul_307[FLOAT, 256x256]
%onnx::MatMul_308[FLOAT, 256x256]
%onnx::MatMul_309[FLOAT, 256x10]
%onnx::MatMul_310[FLOAT, 256x256]
%onnx::MatMul_311[FLOAT, 256x256]
%onnx::MatMul_312[FLOAT, 256x2]
) {
%head.layers.3.quality_layers.5.bias = Identity(%head.layers.2.bias)
%head.layers.3.quality_layers.5.weight = Identity(%head.layers.2.weight)
%head.layers.3.quality_layers.2.bias = Identity(%head.layers.2.bias)
%head.layers.3.quality_layers.2.weight = Identity(%head.layers.2.weight)
%head.layers.3.cls_layers.5.bias = Identity(%head.layers.2.bias)
%head.layers.3.cls_layers.5.weight = Identity(%head.layers.2.weight)
%head.layers.3.cls_layers.2.bias = Identity(%head.layers.2.bias)
%head.layers.3.cls_layers.2.weight = Identity(%head.layers.2.weight)
%head.layers.3.layers.9.bias = Identity(%head.layers.2.bias)
%head.layers.3.layers.9.weight = Identity(%head.layers.2.weight)
%head.layers.3.layers.4.bias = Identity(%head.layers.2.bias)
%head.layers.3.layers.4.weight = Identity(%head.layers.2.weight)
%/layers.1/pre_norm/ReduceMean_output_0 = ReduceMean[axes = [-1]](%inst_dfg0)
%/layers.1/pre_norm/Sub_output_0 = Sub(%inst_dfg0, %/layers.1/pre_norm/ReduceMean_output_0)
%/layers.1/pre_norm/Constant_output_0 = Constant[value = <Scalar Tensor []>]()
%/layers.1/pre_norm/Pow_output_0 = Pow(%/layers.1/pre_norm/Sub_output_0, %/layers.1/pre_norm/Constant_output_0)
%/layers.1/pre_norm/ReduceMean_1_output_0 = ReduceMean[axes = [-1]](%/layers.1/pre_norm/Pow_output_0)
%/layers.1/pre_norm/Constant_1_output_0 = Constant[value = <Scalar Tensor []>]()
%/layers.1/pre_norm/Add_output_0 = Add(%/layers.1/pre_norm/ReduceMean_1_output_0, %/layers.1/pre_norm/Constant_1_output_0)
%/layers.1/pre_norm/Sqrt_output_0 = Sqrt(%/layers.1/pre_norm/Add_output_0)
%/layers.1/pre_norm/Div_output_0 = Div(%/layers.1/pre_norm/Sub_output_0, %/layers.1/pre_norm/Sqrt_output_0)
%/layers.1/pre_norm/Mul_output_0 = Mul(%/layers.1/pre_norm/Div_output_0, %head.layers.1.pre_norm.weight)
%/layers.1/pre_norm/Add_1_output_0 = Add(%/layers.1/pre_norm/Mul_output_0, %head.layers.1.pre_norm.bias)
%/layers.1/layers/layers.0/layers.0.0/MatMul_output_0 = MatMul(%/layers.1/pre_norm/Add_1_output_0, %onnx::MatMul_299)
%/layers.1/layers/layers.0/layers.0.0/Add_output_0 = Add(%head.layers.1.layers.0.0.bias, %/layers.1/layers/layers.0/layers.0.0/MatMul_output_0)
%/layers.1/layers/layers.0/activate/Relu_output_0 = Relu(%/layers.1/layers/layers.0/layers.0.0/Add_output_0)
%/layers.1/layers/layers.1/MatMul_output_0 = MatMul(%/layers.1/layers/layers.0/activate/Relu_output_0, %onnx::MatMul_300)
%/layers.1/layers/layers.1/Add_output_0 = Add(%head.layers.1.layers.1.bias, %/layers.1/layers/layers.1/MatMul_output_0)
%/layers.1/identity_fc/MatMul_output_0 = MatMul(%/layers.1/pre_norm/Add_1_output_0, %onnx::MatMul_301)
%/layers.1/identity_fc/Add_output_0 = Add(%head.layers.1.identity_fc.bias, %/layers.1/identity_fc/MatMul_output_0)
%/layers.1/Add_output_0 = Add(%/layers.1/identity_fc/Add_output_0, %/layers.1/layers/layers.1/Add_output_0)
%/layers.2/ReduceMean_output_0 = ReduceMean[axes = [-1]](%/layers.1/Add_output_0)
%/layers.2/Sub_output_0 = Sub(%/layers.1/Add_output_0, %/layers.2/ReduceMean_output_0)
%/layers.2/Constant_output_0 = Constant[value = <Scalar Tensor []>]()
%/layers.2/Pow_output_0 = Pow(%/layers.2/Sub_output_0, %/layers.2/Constant_output_0)
%/layers.2/ReduceMean_1_output_0 = ReduceMean[axes = [-1]](%/layers.2/Pow_output_0)
%/layers.2/Constant_1_output_0 = Constant[value = <Scalar Tensor []>]()
%/layers.2/Add_output_0 = Add(%/layers.2/ReduceMean_1_output_0, %/layers.2/Constant_1_output_0)
%/layers.2/Sqrt_output_0 = Sqrt(%/layers.2/Add_output_0)
%/layers.2/Div_output_0 = Div(%/layers.2/Sub_output_0, %/layers.2/Sqrt_output_0)
%/layers.2/Mul_output_0 = Mul(%/layers.2/Div_output_0, %head.layers.2.weight)
%/layers.2/Add_1_output_0 = Add(%/layers.2/Mul_output_0, %head.layers.2.bias)
%/layers.3/Add_output_0 = Add(%/layers.2/Add_1_output_0, %anchor_embed)
%/layers.3/layers/layers.0/MatMul_output_0 = MatMul(%/layers.3/Add_output_0, %onnx::MatMul_302)
%/layers.3/layers/layers.0/Add_output_0 = Add(%head.layers.3.layers.0.bias, %/layers.3/layers/layers.0/MatMul_output_0)
%/layers.3/layers/layers.1/Relu_output_0 = Relu(%/layers.3/layers/layers.0/Add_output_0)
%/layers.3/layers/layers.2/MatMul_output_0 = MatMul(%/layers.3/layers/layers.1/Relu_output_0, %onnx::MatMul_303)
%/layers.3/layers/layers.2/Add_output_0 = Add(%head.layers.3.layers.2.bias, %/layers.3/layers/layers.2/MatMul_output_0)
%/layers.3/layers/layers.3/Relu_output_0 = Relu(%/layers.3/layers/layers.2/Add_output_0)
%/layers.3/layers/layers.4/ReduceMean_output_0 = ReduceMean[axes = [-1]](%/layers.3/layers/layers.3/Relu_output_0)
%/layers.3/layers/layers.4/Sub_output_0 = Sub(%/layers.3/layers/layers.3/Relu_output_0, %/layers.3/layers/layers.4/ReduceMean_output_0)
%/layers.3/layers/layers.4/Constant_output_0 = Constant[value = <Scalar Tensor []>]()
%/layers.3/layers/layers.4/Pow_output_0 = Pow(%/layers.3/layers/layers.4/Sub_output_0, %/layers.3/layers/layers.4/Constant_output_0)
%/layers.3/layers/layers.4/ReduceMean_1_output_0 = ReduceMean[axes = [-1]](%/layers.3/layers/layers.4/Pow_output_0)
%/layers.3/layers/layers.4/Constant_1_output_0 = Constant[value = <Scalar Tensor []>]()
%/layers.3/layers/layers.4/Add_output_0 = Add(%/layers.3/layers/layers.4/ReduceMean_1_output_0, %/layers.3/layers/layers.4/Constant_1_output_0)
%/layers.3/layers/layers.4/Sqrt_output_0 = Sqrt(%/layers.3/layers/layers.4/Add_output_0)
%/layers.3/layers/layers.4/Div_output_0 = Div(%/layers.3/layers/layers.4/Sub_output_0, %/layers.3/layers/layers.4/Sqrt_output_0)
%/layers.3/layers/layers.4/Mul_output_0 = Mul(%/layers.3/layers/layers.4/Div_output_0, %head.layers.3.layers.4.weight)
%/layers.3/layers/layers.4/Add_1_output_0 = Add(%/layers.3/layers/layers.4/Mul_output_0, %head.layers.3.layers.4.bias)
%/layers.3/layers/layers.5/MatMul_output_0 = MatMul(%/layers.3/layers/layers.4/Add_1_output_0, %onnx::MatMul_304)
%/layers.3/layers/layers.5/Add_output_0 = Add(%head.layers.3.layers.5.bias, %/layers.3/layers/layers.5/MatMul_output_0)
%/layers.3/layers/layers.6/Relu_output_0 = Relu(%/layers.3/layers/layers.5/Add_output_0)
%/layers.3/layers/layers.7/MatMul_output_0 = MatMul(%/layers.3/layers/layers.6/Relu_output_0, %onnx::MatMul_305)
%/layers.3/layers/layers.7/Add_output_0 = Add(%head.layers.3.layers.7.bias, %/layers.3/layers/layers.7/MatMul_output_0)
%/layers.3/layers/layers.8/Relu_output_0 = Relu(%/layers.3/layers/layers.7/Add_output_0)
%/layers.3/layers/layers.9/ReduceMean_output_0 = ReduceMean[axes = [-1]](%/layers.3/layers/layers.8/Relu_output_0)
%/layers.3/layers/layers.9/Sub_output_0 = Sub(%/layers.3/layers/layers.8/Relu_output_0, %/layers.3/layers/layers.9/ReduceMean_output_0)
%/layers.3/layers/layers.9/Constant_output_0 = Constant[value = <Scalar Tensor []>]()
%/layers.3/layers/layers.9/Pow_output_0 = Pow(%/layers.3/layers/layers.9/Sub_output_0, %/layers.3/layers/layers.9/Constant_output_0)
%/layers.3/layers/layers.9/ReduceMean_1_output_0 = ReduceMean[axes = [-1]](%/layers.3/layers/layers.9/Pow_output_0)
%/layers.3/layers/layers.9/Constant_1_output_0 = Constant[value = <Scalar Tensor []>]()
%/layers.3/layers/layers.9/Add_output_0 = Add(%/layers.3/layers/layers.9/ReduceMean_1_output_0, %/layers.3/layers/layers.9/Constant_1_output_0)
%/layers.3/layers/layers.9/Sqrt_output_0 = Sqrt(%/layers.3/layers/layers.9/Add_output_0)
%/layers.3/layers/layers.9/Div_output_0 = Div(%/layers.3/layers/layers.9/Sub_output_0, %/layers.3/layers/layers.9/Sqrt_output_0)
%/layers.3/layers/layers.9/Mul_output_0 = Mul(%/layers.3/layers/layers.9/Div_output_0, %head.layers.3.layers.9.weight)
%/layers.3/layers/layers.9/Add_1_output_0 = Add(%/layers.3/layers/layers.9/Mul_output_0, %head.layers.3.layers.9.bias)
%/layers.3/layers/layers.10/MatMul_output_0 = MatMul(%/layers.3/layers/layers.9/Add_1_output_0, %onnx::MatMul_306)
%/layers.3/layers/layers.10/Add_output_0 = Add(%head.layers.3.layers.10.bias, %/layers.3/layers/layers.10/MatMul_output_0)
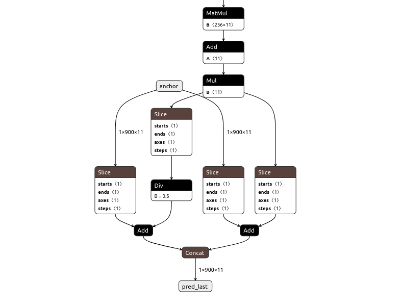
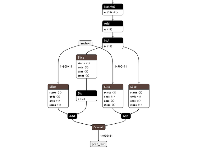
%/layers.3/layers/layers.11/Mul_output_0 = Mul(%/layers.3/layers/layers.10/Add_output_0, %head.layers.3.layers.11.scale)
%/layers.3/Constant_output_0 = Constant[value = <Tensor>]()
%/layers.3/Constant_1_output_0 = Constant[value = <Tensor>]()
%/layers.3/Constant_2_output_0 = Constant[value = <Tensor>]()
%/layers.3/Constant_3_output_0 = Constant[value = <Tensor>]()
%/layers.3/Slice_output_0 = Slice(%/layers.3/layers/layers.11/Mul_output_0, %/layers.3/Constant_1_output_0, %/layers.3/Constant_2_output_0, %/layers.3/Constant_output_0, %/layers.3/Constant_3_output_0)
%/layers.3/Constant_4_output_0 = Constant[value = <Tensor>]()
%/layers.3/Constant_5_output_0 = Constant[value = <Tensor>]()
%/layers.3/Constant_6_output_0 = Constant[value = <Tensor>]()
%/layers.3/Constant_7_output_0 = Constant[value = <Tensor>]()
%/layers.3/Slice_1_output_0 = Slice(%anchor, %/layers.3/Constant_5_output_0, %/layers.3/Constant_6_output_0, %/layers.3/Constant_4_output_0, %/layers.3/Constant_7_output_0)
%/layers.3/Add_1_output_0 = Add(%/layers.3/Slice_output_0, %/layers.3/Slice_1_output_0)
%/layers.3/Constant_8_output_0 = Constant[value = <Tensor>]()
%/layers.3/Constant_9_output_0 = Constant[value = <Tensor>]()
%/layers.3/Constant_10_output_0 = Constant[value = <Tensor>]()
%/layers.3/Constant_11_output_0 = Constant[value = <Tensor>]()
%/layers.3/Slice_2_output_0 = Slice(%/layers.3/layers/layers.11/Mul_output_0, %/layers.3/Constant_9_output_0, %/layers.3/Constant_10_output_0, %/layers.3/Constant_8_output_0, %/layers.3/Constant_11_output_0)
%/layers.3/Constant_12_output_0 = Constant[value = <Scalar Tensor []>]()
%/layers.3/Div_output_0 = Div(%/layers.3/Slice_2_output_0, %/layers.3/Constant_12_output_0)
%/layers.3/Constant_13_output_0 = Constant[value = <Tensor>]()
%/layers.3/Constant_14_output_0 = Constant[value = <Tensor>]()
%/layers.3/Constant_15_output_0 = Constant[value = <Tensor>]()
%/layers.3/Constant_16_output_0 = Constant[value = <Tensor>]()
%/layers.3/Slice_3_output_0 = Slice(%anchor, %/layers.3/Constant_14_output_0, %/layers.3/Constant_15_output_0, %/layers.3/Constant_13_output_0, %/layers.3/Constant_16_output_0)
%/layers.3/Add_2_output_0 = Add(%/layers.3/Div_output_0, %/layers.3/Slice_3_output_0)
%pred_last = Concat[axis = -1](%/layers.3/Add_1_output_0, %/layers.3/Add_2_output_0)
%/layers.3/cls_layers/cls_layers.0/MatMul_output_0 = MatMul(%/layers.2/Add_1_output_0, %onnx::MatMul_307)
%/layers.3/cls_layers/cls_layers.0/Add_output_0 = Add(%head.layers.3.cls_layers.0.bias, %/layers.3/cls_layers/cls_layers.0/MatMul_output_0)
%/layers.3/cls_layers/cls_layers.1/Relu_output_0 = Relu(%/layers.3/cls_layers/cls_layers.0/Add_output_0)
%/layers.3/cls_layers/cls_layers.2/ReduceMean_output_0 = ReduceMean[axes = [-1]](%/layers.3/cls_layers/cls_layers.1/Relu_output_0)
%/layers.3/cls_layers/cls_layers.2/Sub_output_0 = Sub(%/layers.3/cls_layers/cls_layers.1/Relu_output_0, %/layers.3/cls_layers/cls_layers.2/ReduceMean_output_0)
%/layers.3/cls_layers/cls_layers.2/Constant_output_0 = Constant[value = <Scalar Tensor []>]()
%/layers.3/cls_layers/cls_layers.2/Pow_output_0 = Pow(%/layers.3/cls_layers/cls_layers.2/Sub_output_0, %/layers.3/cls_layers/cls_layers.2/Constant_output_0)
%/layers.3/cls_layers/cls_layers.2/ReduceMean_1_output_0 = ReduceMean[axes = [-1]](%/layers.3/cls_layers/cls_layers.2/Pow_output_0)
%/layers.3/cls_layers/cls_layers.2/Constant_1_output_0 = Constant[value = <Scalar Tensor []>]()
%/layers.3/cls_layers/cls_layers.2/Add_output_0 = Add(%/layers.3/cls_layers/cls_layers.2/ReduceMean_1_output_0, %/layers.3/cls_layers/cls_layers.2/Constant_1_output_0)
%/layers.3/cls_layers/cls_layers.2/Sqrt_output_0 = Sqrt(%/layers.3/cls_layers/cls_layers.2/Add_output_0)
%/layers.3/cls_layers/cls_layers.2/Div_output_0 = Div(%/layers.3/cls_layers/cls_layers.2/Sub_output_0, %/layers.3/cls_layers/cls_layers.2/Sqrt_output_0)
%/layers.3/cls_layers/cls_layers.2/Mul_output_0 = Mul(%/layers.3/cls_layers/cls_layers.2/Div_output_0, %head.layers.3.cls_layers.2.weight)
%/layers.3/cls_layers/cls_layers.2/Add_1_output_0 = Add(%/layers.3/cls_layers/cls_layers.2/Mul_output_0, %head.layers.3.cls_layers.2.bias)
%/layers.3/cls_layers/cls_layers.3/MatMul_output_0 = MatMul(%/layers.3/cls_layers/cls_layers.2/Add_1_output_0, %onnx::MatMul_308)
%/layers.3/cls_layers/cls_layers.3/Add_output_0 = Add(%head.layers.3.cls_layers.3.bias, %/layers.3/cls_layers/cls_layers.3/MatMul_output_0)
%/layers.3/cls_layers/cls_layers.4/Relu_output_0 = Relu(%/layers.3/cls_layers/cls_layers.3/Add_output_0)
%/layers.3/cls_layers/cls_layers.5/ReduceMean_output_0 = ReduceMean[axes = [-1]](%/layers.3/cls_layers/cls_layers.4/Relu_output_0)
%/layers.3/cls_layers/cls_layers.5/Sub_output_0 = Sub(%/layers.3/cls_layers/cls_layers.4/Relu_output_0, %/layers.3/cls_layers/cls_layers.5/ReduceMean_output_0)
%/layers.3/cls_layers/cls_layers.5/Constant_output_0 = Constant[value = <Scalar Tensor []>]()
%/layers.3/cls_layers/cls_layers.5/Pow_output_0 = Pow(%/layers.3/cls_layers/cls_layers.5/Sub_output_0, %/layers.3/cls_layers/cls_layers.5/Constant_output_0)
%/layers.3/cls_layers/cls_layers.5/ReduceMean_1_output_0 = ReduceMean[axes = [-1]](%/layers.3/cls_layers/cls_layers.5/Pow_output_0)
%/layers.3/cls_layers/cls_layers.5/Constant_1_output_0 = Constant[value = <Scalar Tensor []>]()
%/layers.3/cls_layers/cls_layers.5/Add_output_0 = Add(%/layers.3/cls_layers/cls_layers.5/ReduceMean_1_output_0, %/layers.3/cls_layers/cls_layers.5/Constant_1_output_0)
%/layers.3/cls_layers/cls_layers.5/Sqrt_output_0 = Sqrt(%/layers.3/cls_layers/cls_layers.5/Add_output_0)
%/layers.3/cls_layers/cls_layers.5/Div_output_0 = Div(%/layers.3/cls_layers/cls_layers.5/Sub_output_0, %/layers.3/cls_layers/cls_layers.5/Sqrt_output_0)
%/layers.3/cls_layers/cls_layers.5/Mul_output_0 = Mul(%/layers.3/cls_layers/cls_layers.5/Div_output_0, %head.layers.3.cls_layers.5.weight)
%/layers.3/cls_layers/cls_layers.5/Add_1_output_0 = Add(%/layers.3/cls_layers/cls_layers.5/Mul_output_0, %head.layers.3.cls_layers.5.bias)
%/layers.3/cls_layers/cls_layers.6/MatMul_output_0 = MatMul(%/layers.3/cls_layers/cls_layers.5/Add_1_output_0, %onnx::MatMul_309)
%cls_last = Add(%head.layers.3.cls_layers.6.bias, %/layers.3/cls_layers/cls_layers.6/MatMul_output_0)
%/layers.3/quality_layers/quality_layers.0/MatMul_output_0 = MatMul(%/layers.3/Add_output_0, %onnx::MatMul_310)
%/layers.3/quality_layers/quality_layers.0/Add_output_0 = Add(%head.layers.3.quality_layers.0.bias, %/layers.3/quality_layers/quality_layers.0/MatMul_output_0)
%/layers.3/quality_layers/quality_layers.1/Relu_output_0 = Relu(%/layers.3/quality_layers/quality_layers.0/Add_output_0)
%/layers.3/quality_layers/quality_layers.2/ReduceMean_output_0 = ReduceMean[axes = [-1]](%/layers.3/quality_layers/quality_layers.1/Relu_output_0)
%/layers.3/quality_layers/quality_layers.2/Sub_output_0 = Sub(%/layers.3/quality_layers/quality_layers.1/Relu_output_0, %/layers.3/quality_layers/quality_layers.2/ReduceMean_output_0)
%/layers.3/quality_layers/quality_layers.2/Constant_output_0 = Constant[value = <Scalar Tensor []>]()
%/layers.3/quality_layers/quality_layers.2/Pow_output_0 = Pow(%/layers.3/quality_layers/quality_layers.2/Sub_output_0, %/layers.3/quality_layers/quality_layers.2/Constant_output_0)
%/layers.3/quality_layers/quality_layers.2/ReduceMean_1_output_0 = ReduceMean[axes = [-1]](%/layers.3/quality_layers/quality_layers.2/Pow_output_0)
%/layers.3/quality_layers/quality_layers.2/Constant_1_output_0 = Constant[value = <Scalar Tensor []>]()
%/layers.3/quality_layers/quality_layers.2/Add_output_0 = Add(%/layers.3/quality_layers/quality_layers.2/ReduceMean_1_output_0, %/layers.3/quality_layers/quality_layers.2/Constant_1_output_0)
%/layers.3/quality_layers/quality_layers.2/Sqrt_output_0 = Sqrt(%/layers.3/quality_layers/quality_layers.2/Add_output_0)
%/layers.3/quality_layers/quality_layers.2/Div_output_0 = Div(%/layers.3/quality_layers/quality_layers.2/Sub_output_0, %/layers.3/quality_layers/quality_layers.2/Sqrt_output_0)
%/layers.3/quality_layers/quality_layers.2/Mul_output_0 = Mul(%/layers.3/quality_layers/quality_layers.2/Div_output_0, %head.layers.3.quality_layers.2.weight)
%/layers.3/quality_layers/quality_layers.2/Add_1_output_0 = Add(%/layers.3/quality_layers/quality_layers.2/Mul_output_0, %head.layers.3.quality_layers.2.bias)
%/layers.3/quality_layers/quality_layers.3/MatMul_output_0 = MatMul(%/layers.3/quality_layers/quality_layers.2/Add_1_output_0, %onnx::MatMul_311)
%/layers.3/quality_layers/quality_layers.3/Add_output_0 = Add(%head.layers.3.quality_layers.3.bias, %/layers.3/quality_layers/quality_layers.3/MatMul_output_0)
%/layers.3/quality_layers/quality_layers.4/Relu_output_0 = Relu(%/layers.3/quality_layers/quality_layers.3/Add_output_0)
%/layers.3/quality_layers/quality_layers.5/ReduceMean_output_0 = ReduceMean[axes = [-1]](%/layers.3/quality_layers/quality_layers.4/Relu_output_0)
%/layers.3/quality_layers/quality_layers.5/Sub_output_0 = Sub(%/layers.3/quality_layers/quality_layers.4/Relu_output_0, %/layers.3/quality_layers/quality_layers.5/ReduceMean_output_0)
%/layers.3/quality_layers/quality_layers.5/Constant_output_0 = Constant[value = <Scalar Tensor []>]()
%/layers.3/quality_layers/quality_layers.5/Pow_output_0 = Pow(%/layers.3/quality_layers/quality_layers.5/Sub_output_0, %/layers.3/quality_layers/quality_layers.5/Constant_output_0)
%/layers.3/quality_layers/quality_layers.5/ReduceMean_1_output_0 = ReduceMean[axes = [-1]](%/layers.3/quality_layers/quality_layers.5/Pow_output_0)
%/layers.3/quality_layers/quality_layers.5/Constant_1_output_0 = Constant[value = <Scalar Tensor []>]()
%/layers.3/quality_layers/quality_layers.5/Add_output_0 = Add(%/layers.3/quality_layers/quality_layers.5/ReduceMean_1_output_0, %/layers.3/quality_layers/quality_layers.5/Constant_1_output_0)
%/layers.3/quality_layers/quality_layers.5/Sqrt_output_0 = Sqrt(%/layers.3/quality_layers/quality_layers.5/Add_output_0)
%/layers.3/quality_layers/quality_layers.5/Div_output_0 = Div(%/layers.3/quality_layers/quality_layers.5/Sub_output_0, %/layers.3/quality_layers/quality_layers.5/Sqrt_output_0)
%/layers.3/quality_layers/quality_layers.5/Mul_output_0 = Mul(%/layers.3/quality_layers/quality_layers.5/Div_output_0, %head.layers.3.quality_layers.5.weight)
%/layers.3/quality_layers/quality_layers.5/Add_1_output_0 = Add(%/layers.3/quality_layers/quality_layers.5/Mul_output_0, %head.layers.3.quality_layers.5.bias)
%/layers.3/quality_layers/quality_layers.6/MatMul_output_0 = MatMul(%/layers.3/quality_layers/quality_layers.5/Add_1_output_0, %onnx::MatMul_312)
%qt_last = Add(%head.layers.3.quality_layers.6.bias, %/layers.3/quality_layers/quality_layers.6/MatMul_output_0)
return %cls_last, %pred_last, %qt_last
}




