- Model: NanoTrack (Siamese tracker, MobileNetV3 backbone, BAN head)
- Head type:
DepthwiseBAN(ban_v2.py) - Checkpoint:
nanotrackv2.pth(48-channel version) - Config:
BAN.TYPE = DepthwiseBAN(configv2.yaml) - Exported with: PyTorch 1.13.1 → ONNX opset 14
- Target HW: Hailo-8L
- SDK Versions:
-
Hailo DFC 3.29.0
-
HailoRT 4.19.0
I’m trying to run the NanoTrack head (DepthwiseBAN, MobileNetV3 backbone) on Hailo-8L.
-
ONNX export works fine.
-
Hailo parser runs successfully and produces a
.har. -
The problem appears during optimization/quantization with calibration data.
Errors I see:
-
"float32 is not a valid CalibrationDataType" -
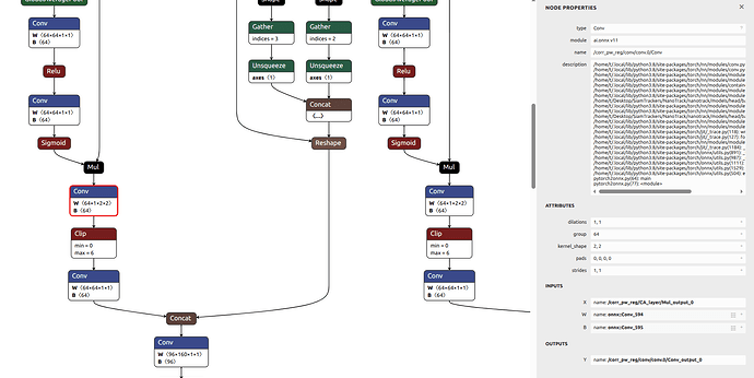
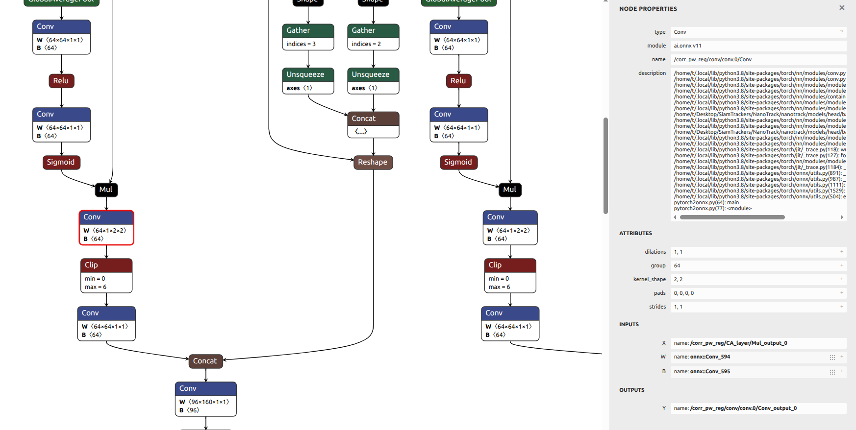
integer division or modulo by zeroinside Conv3DOp, log snippet:kernel shape: (1, 2, 2, 64), input feature: 16, groups: 64 kernel shape 3: 64 Exception encountered when calling layer 'conv_op' (type Conv3DOp). integer division or modulo by zero
It looks like some depthwise conv layers in the BAN head are being mapped to Conv3DOp and break during quantization.
Questions:
-
Is this a known limitation or bug in Hailo SDK with grouped/depthwise conv?
-
How should I fix the
CalibrationDataTypeissue (is a different format expected)? -
Is there a recommended way to restructure these layers so the head becomes Hailo-compatible?
Thanks for any guidance!
-
-
